新壽迎來罐頭保單熱門推薦,重大醫療險也是重頭戲,煉金小二幫你整理好了。
架構如下
- 癌症
- 重大疾病
- 特定傷病
- 停售
- 小二推薦
保險筆記以煉金小二整理為主,無法完全正確 若有疑慮,請以公司0800為主
防癌
新壽C2防癌險保單條款、理賠項目

一般癌症險,需要確定是癌症後,再依程度去理賠。
理賠項目:
- 1.初次罹患癌症(初期)保險金
- 2.初次罹患癌症(輕度)保險金
- 3.初 次罹患癌症(重度)保險金
程度不同,理賠成數也不同
新壽C2防癌險保單其他注意

附約如何延續,現在被大人搞到,不只懂保險,還要搞法律,公司如果不如客戶意思,連業務一起告。
上面條件會造成終止,這些要注意。
新壽C2防癌險保單費率
| 投保 | 男性(年繳) | 投保 | 女性(年繳) |
|---|---|---|---|
| 0 | 31 | 0 | 29 |
| 1 | 27 | 1 | 25 |
| 2 | 23 | 2 | 22 |
| 3 | 20 | 3 | 19 |
| 4 | 19 | 4 | 18 |
| 5 | 16 | 5 | 15 |
| 6 | 21 | 6 | 20 |
| 7 | 26 | 7 | 25 |
| 8 | 27 | 8 | 26 |
| 9 | 28 | 9 | 27 |
| 10 | 28 | 10 | 28 |
| 11 | 29 | 11 | 29 |
| 12 | 30 | 12 | 30 |
| 13 | 32 | 13 | 32 |
| 14 | 34 | 14 | 34 |
| 15 | 36 | 15 | 37 |
| 16 | 38 | 16 | 39 |
| 17 | 41 | 17 | 39 |
| 18 | 44 | 18 | 44 |
| 19 | 48 | 19 | 49 |
| 20 | 49 | 20 | 51 |
| 21 | 54 | 21 | 53 |
| 22 | 58 | 22 | 59 |
| 23 | 62 | 23 | 68 |
| 24 | 66 | 24 | 78 |
| 25 | 71 | 25 | 89 |
| 26 | 76 | 26 | 102 |
| 27 | 81 | 27 | 117 |
| 28 | 94 | 28 | 132 |
| 29 | 109 | 29 | 150 |
| 30 | 132 | 30 | 170 |
| 31 | 153 | 31 | 192 |
| 32 | 177 | 32 | 217 |
| 33 | 204 | 33 | 242 |
| 34 | 235 | 34 | 270 |
| 35 | 272 | 35 | 300 |
| 36 | 313 | 36 | 352 |
| 37 | 361 | 37 | 393 |
| 38 | 402 | 38 | 438 |
| 39 | 447 | 39 | 488 |
| 40 | 498 | 40 | 544 |
| 41 | 554 | 41 | 606 |
| 42 | 617 | 42 | 642 |
| 43 | 669 | 43 | 725 |
| 44 | 725 | 44 | 778 |
| 45 | 786 | 45 | 834 |
| 46 | 852 | 46 | 895 |
| 47 | 923 | 47 | 959 |
| 48 | 998 | 48 | 1004 |
| 49 | 1086 | 49 | 1050 |
| 50 | 1174 | 50 | 1099 |
| 51 | 1269 | 51 | 1150 |
| 52 | 1379 | 52 | 1203 |
| 53 | 1480 | 53 | 1256 |
| 54 | 1587 | 54 | 1312 |
| 55 | 1701 | 55 | 1370 |
| 56 | 1828 | 56 | 1430 |
| 57 | 1960 | 57 | 1493 |
| 58 | 2097 | 58 | 1551 |
| 59 | 2243 | 59 | 1612 |
| 60 | 2399 | 60 | 1675 |
| 61 | 2567 | 61 | 1741 |
| 62 | 2742 | 62 | 1809 |
| 63 | 2927 | 63 | 1895 |
| 64 | 3125 | 64 | 1983 |
| 65 | 3332 | 65 | 2078 |
| 66 | 3558 | 66 | 2175 |
| 67 | 3793 | 67 | 2276 |
| 68 | 4055 | 68 | 2364 |
| 69 | 4339 | 69 | 2456 |
| 70 | 4648 | 70 | 2555 |
| 71 | 4977 | 71 | 2656 |
| 72 | 5343 | 72 | 2761 |
| 73 | 5547 | 73 | 2849 |
| 74 | 5751 | 74 | 2940 |
| 75 | 5963 | 75 | 3035 |
| 76 | 6183 | 76 | 3132 |
| 77 | 6410 | 77 | 3232 |
| 78 | 6529 | 78 | 3340 |
| 79 | 6649 | 79 | 3451 |
| 80 | 6772 | 80 | 3566 |
重大醫療險
新壽I5特定傷病險保單條款、理賠項目

有分輕度、重度,等待期,理賠金也不同,這正常。

診斷確定日,又有這些不同認定點,這點對客戶、業務都是傷害。
新壽I5特定傷病險其他

可以減少保額,但不能少於最低,又沒跟你說最低多少,這點有趣,問就是核保(荷包)規定,如果已經有買的,不如打去0800問一下,不能只有口頭回答,最好要有書面。
不然改天有需要變動,最低金額都隨便公司喊。
新壽I5特定傷病險費率
| 投保 | 男性(年繳) | 投保 | 女性(年繳) |
|---|---|---|---|
| 0 | 145 | 0 | 120 |
| 1 | 145 | 1 | 120 |
| 2 | 145 | 2 | 120 |
| 3 | 134 | 3 | 112 |
| 4 | 122 | 4 | 105 |
| 5 | 111 | 5 | 97 |
| 6 | 99 | 6 | 90 |
| 7 | 87 | 7 | 83 |
| 8 | 87 | 8 | 93 |
| 9 | 86 | 9 | 105 |
| 10 | 86 | 10 | 116 |
| 11 | 86 | 11 | 127 |
| 12 | 85 | 12 | 138 |
| 13 | 105 | 13 | 152 |
| 14 | 124 | 14 | 166 |
| 15 | 144 | 15 | 181 |
| 16 | 163 | 16 | 195 |
| 17 | 182 | 17 | 210 |
| 18 | 185 | 18 | 210 |
| 19 | 188 | 19 | 210 |
| 20 | 191 | 20 | 210 |
| 21 | 194 | 21 | 211 |
| 22 | 197 | 22 | 212 |
| 23 | 202 | 23 | 216 |
| 24 | 206 | 24 | 218 |
| 25 | 210 | 25 | 221 |
| 26 | 214 | 26 | 224 |
| 27 | 218 | 27 | 226 |
| 28 | 235 | 28 | 231 |
| 29 | 252 | 29 | 241 |
| 30 | 269 | 30 | 253 |
| 31 | 285 | 31 | 266 |
| 32 | 302 | 32 | 279 |
| 33 | 332 | 33 | 293 |
| 34 | 362 | 34 | 307 |
| 35 | 392 | 35 | 322 |
| 36 | 422 | 36 | 337 |
| 37 | 452 | 37 | 353 |
| 38 | 502 | 38 | 365 |
| 39 | 552 | 39 | 377 |
| 40 | 602 | 40 | 389 |
| 41 | 652 | 41 | 401 |
| 42 | 703 | 42 | 423 |
| 43 | 755 | 43 | 458 |
| 44 | 807 | 44 | 493 |
| 45 | 859 | 45 | 527 |
| 46 | 911 | 46 | 562 |
| 47 | 964 | 47 | 597 |
| 48 | 1033 | 48 | 649 |
| 49 | 1102 | 49 | 700 |
| 50 | 1172 | 50 | 752 |
| 51 | 1242 | 51 | 804 |
| 52 | 1311 | 52 | 855 |
| 53 | 1399 | 53 | 934 |
| 54 | 1486 | 54 | 1013 |
| 55 | 1573 | 55 | 1092 |
| 56 | 1661 | 56 | 1171 |
| 57 | 1749 | 57 | 1250 |
| 58 | 1901 | 58 | 1437 |
| 59 | 2052 | 59 | 1625 |
| 60 | 2204 | 60 | 1812 |
| 61 | 2355 | 61 | 1999 |
| 62 | 2507 | 62 | 2186 |
| 63 | 2725 | 63 | 2501 |
| 64 | 2943 | 64 | 2752 |
| 65 | 3160 | 65 | 2989 |
| 66 | 3378 | 66 | 3211 |
| 67 | 3595 | 67 | 3419 |
| 68 | 3932 | 68 | 3983 |
| 69 | 4269 | 69 | 4545 |
| 70 | 4605 | 70 | 5107 |
| 71 | 4941 | 71 | 5666 |
| 72 | 5276 | 72 | 6225 |
| 73 | 5705 | 73 | 6814 |
| 74 | 6133 | 74 | 7401 |
| 75 | 6561 | 75 | 7987 |
| 76 | 6988 | 76 | 8572 |
| 77 | 7415 | 77 | 9156 |
| 78 | 7991 | 78 | 9975 |
| 79 | 8567 | 79 | 10792 |
| 80 | 9143 | 80 | 11608 |
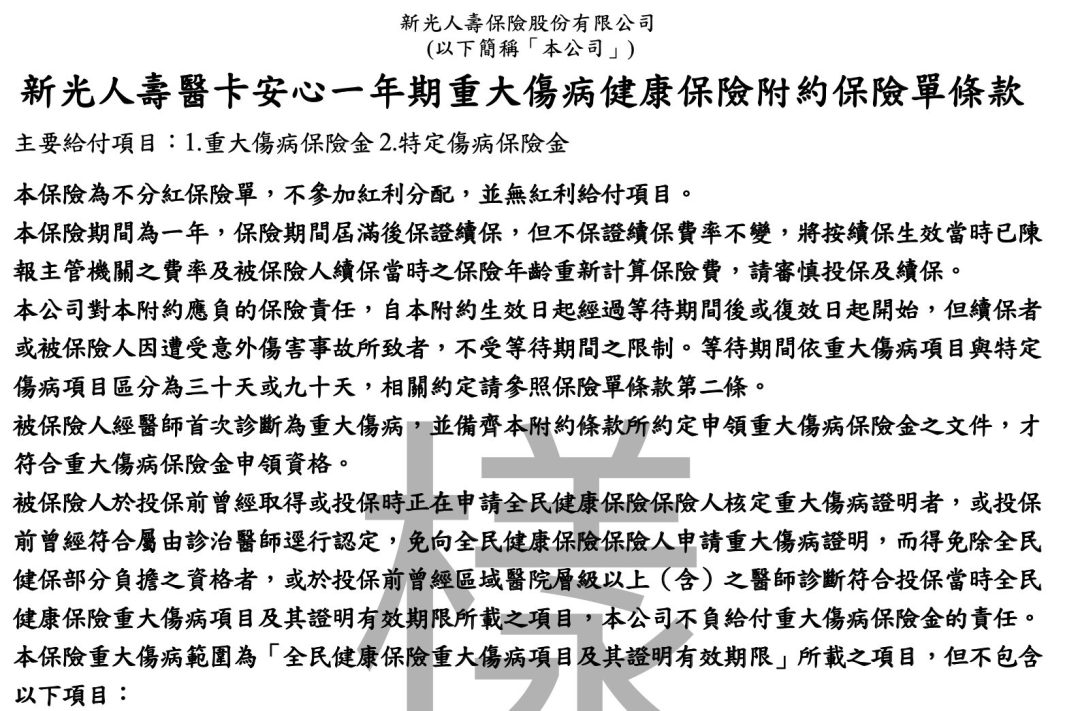
新壽IV醫卡安心重大傷病險保單條款、理賠項目

煉金小二認為這算含「小」特定傷病,比一般的重大傷病,範圍大,但保險公司,多那一點,常貴上一大截,這點要加上費率一起看。
新壽IV醫卡安心重大傷病險其他

重大傷病險的重點,在於如何領卡、認定,新壽這點做的不錯。
新壽IV醫卡安心重大傷病險費率
| 投保 | 男性(年繳) | 投保 | 女性(年繳) |
|---|---|---|---|
| 0 | —- | 0 | — |
| 1 | 450 | 1 | 360 |
| 2 | 350 | 2 | 290 |
| 3 | 290 | 3 | 250 |
| 4 | 210 | 4 | 180 |
| 5 | 180 | 5 | 170 |
| 6 | 160 | 6 | 150 |
| 7 | 120 | 7 | 130 |
| 8 | 110 | 8 | 120 |
| 9 | 110 | 9 | 120 |
| 10 | 110 | 10 | 140 |
| 11 | 120 | 11 | 150 |
| 12 | 120 | 12 | 150 |
| 13 | 140 | 13 | 160 |
| 14 | 150 | 14 | 190 |
| 15 | 160 | 15 | 220 |
| 16 | 200 | 16 | 230 |
| 17 | 230 | 17 | 230 |
| 18 | 250 | 18 | 280 |
| 19 | 250 | 19 | 290 |
| 20 | 260 | 20 | 310 |
| 21 | 260 | 21 | 320 |
| 22 | 270 | 22 | 330 |
| 23 | 270 | 23 | 340 |
| 24 | 280 | 24 | 350 |
| 25 | 310 | 25 | 370 |
| 26 | 310 | 26 | 390 |
| 27 | 320 | 27 | 410 |
| 28 | 360 | 28 | 430 |
| 29 | 370 | 29 | 450 |
| 30 | 390 | 30 | 500 |
| 31 | 430 | 31 | 520 |
| 32 | 480 | 32 | 550 |
| 33 | 530 | 33 | 580 |
| 34 | 580 | 34 | 630 |
| 35 | 610 | 35 | 680 |
| 36 | 670 | 36 | 730 |
| 37 | 760 | 37 | 790 |
| 38 | 810 | 38 | 880 |
| 39 | 860 | 39 | 940 |
| 40 | 950 | 40 | 1020 |
| 41 | 1020 | 41 | 1100 |
| 42 | 1150 | 42 | 1190 |
| 43 | 1210 | 43 | 1260 |
| 44 | 1340 | 44 | 1360 |
| 45 | 1450 | 45 | 1460 |
| 46 | 1560 | 46 | 1540 |
| 47 | 1720 | 47 | 1630 |
| 48 | 1820 | 48 | 1780 |
| 49 | 1970 | 49 | 1870 |
| 50 | 2110 | 50 | 2010 |
| 51 | 2300 | 51 | 2130 |
| 52 | 2500 | 52 | 2370 |
| 53 | 2700 | 53 | 2430 |
| 54 | 2940 | 54 | 2560 |
| 55 | 3290 | 55 | 2670 |
| 56 | 3660 | 56 | 2720 |
| 57 | 4120 | 57 | 2940 |
| 58 | 4280 | 58 | 3040 |
| 59 | 4560 | 59 | 3240 |
| 60 | 4820 | 60 | 3430 |
| 61 | 5010 | 61 | 3590 |
| 62 | 5340 | 62 | 3830 |
| 63 | 5640 | 63 | 3970 |
| 64 | 5940 | 64 | 4130 |
| 65 | 6280 | 65 | 4350 |
| 66 | 6580 | 66 | 4570 |
| 67 | 6930 | 67 | 4760 |
| 68 | 7300 | 68 | 5060 |
| 69 | 7660 | 69 | 5370 |
| 70 | 8050 | 70 | 5790 |
| 71 | 8410 | 71 | 6150 |
| 72 | 8550 | 72 | 6760 |
| 73 | 8960 | 73 | 7210 |
| 74 | 9220 | 74 | 7480 |
| 75 | 9600 | 75 | 7910 |
| 76 | 10320 | 76 | 8400 |
| 77 | 11070 | 77 | 9140 |
| 78 | 11930 | 78 | 9700 |
| 79 | 13100 | 79 | 10650 |
| 80 | 14490 | 80 | 11520 |
保費有分首年跟續年度,在這裡都統一使用,續年度。
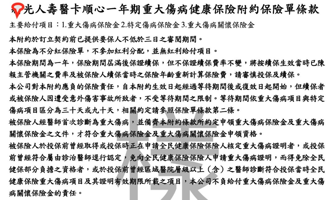
新壽M4D醫卡順心重大傷病險保單條款、理賠項目

單看條款跟IV醫卡安心一樣,看不太出差別,煉金小二有空再看看,保險公司就是喜歡玩這種花招,看懂了,就沒客戶要買單。
新壽M4D醫卡順心重大傷病險費率
| 投保 | 男性(年繳) | 投保 | 女性(年繳) |
|---|---|---|---|
| 0 | —- | 0 | — |
| 1 | 585 | 1 | 444 |
| 2 | 455 | 2 | 376 |
| 3 | 378 | 3 | 317 |
| 4 | 288 | 4 | 234 |
| 5 | 247 | 5 | 220 |
| 6 | 217 | 6 | 195 |
| 7 | 192 | 7 | 169 |
| 8 | 176 | 8 | 156 |
| 9 | 165 | 9 | 156 |
| 10 | 161 | 10 | 162 |
| 11 | 161 | 11 | 168 |
| 12 | 167 | 12 | 178 |
| 13 | 181 | 13 | 192 |
| 14 | 195 | 14 | 212 |
| 15 | 207 | 15 | 233 |
| 16 | 260 | 16 | 257 |
| 17 | 299 | 17 | 282 |
| 18 | 325 | 18 | 308 |
| 19 | 331 | 19 | 334 |
| 20 | 339 | 20 | 359 |
| 21 | 343 | 21 | 383 |
| 22 | 351 | 22 | 405 |
| 23 | 356 | 23 | 424 |
| 24 | 364 | 24 | 430 |
| 25 | 393 | 25 | 449 |
| 26 | 404 | 26 | 476 |
| 27 | 416 | 27 | 509 |
| 28 | 469 | 28 | 548 |
| 29 | 481 | 29 | 586 |
| 30 | 508 | 30 | 651 |
| 31 | 559 | 31 | 677 |
| 32 | 624 | 32 | 715 |
| 33 | 682 | 33 | 754 |
| 34 | 741 | 34 | 819 |
| 35 | 793 | 35 | 883 |
| 36 | 870 | 36 | 948 |
| 37 | 951 | 37 | 1028 |
| 38 | 1034 | 38 | 1143 |
| 39 | 1118 | 39 | 1223 |
| 40 | 1227 | 40 | 1327 |
| 41 | 1327 | 41 | 1431 |
| 42 | 1460 | 42 | 1547 |
| 43 | 1573 | 43 | 1638 |
| 44 | 1742 | 44 | 1768 |
| 45 | 1884 | 45 | 1897 |
| 46 | 2029 | 46 | 2001 |
| 47 | 2236 | 47 | 2119 |
| 48 | 2365 | 48 | 2315 |
| 49 | 2561 | 49 | 2431 |
| 50 | 2744 | 50 | 2613 |
| 51 | 2991 | 51 | 2769 |
| 52 | 3251 | 52 | 3082 |
| 53 | 3511 | 53 | 3158 |
| 54 | 3822 | 54 | 3327 |
| 55 | 4276 | 55 | 3470 |
| 56 | 4758 | 56 | 3535 |
| 57 | 5355 | 57 | 3822 |
| 58 | 5564 | 58 | 3953 |
| 59 | 5928 | 59 | 4211 |
| 60 | 6266 | 60 | 4460 |
| 61 | 6513 | 61 | 4668 |
| 62 | 6941 | 62 | 4978 |
| 63 | 7331 | 63 | 5162 |
| 64 | 7723 | 64 | 5371 |
| 65 | 8163 | 65 | 5655 |
| 66 | 8554 | 66 | 5940 |
| 67 | 9011 | 67 | 6188 |
| 68 | 9489 | 68 | 6578 |
| 69 | 9957 | 69 | 6982 |
| 70 | 10466 | 70 | 7526 |
| 71 | 10933 | 71 | 7995 |
| 72 | 11115 | 72 | 8788 |
| 73 | 11648 | 73 | 9373 |
| 74 | 12008 | 74 | 9725 |
| 75 | 12518 | 75 | 10283 |
| 76 | 13417 | 76 | 10919 |
| 77 | 14391 | 77 | 11881 |
| 78 | 15508 | 78 | 12609 |
| 79 | 17029 | 79 | 13845 |
| 80 | 18838 | 80 | 14975 |
某某重大醫療險停售
———XXX———
———XXX———
現售,煉金小二重大醫療險推薦重大傷病
煉金小二推薦是重大傷病範圍,新壽有M4D醫卡順心、IV醫卡順心,目前看不出有哪邊不一樣,之後有空再整理。
重大傷病險部分,有分「投保」跟「續保」,金額不一樣,煉金小二猜想,可能是首年度跟續年度。
保險公司常玩這招,同一種類的給你出好幾種,如果是單一保險公司,商品不多,好懂。
保經公司,就需要有人帶路,要先整理過同一險種的所有公司,再找出其中幾家不錯的,但辦公室為了經營,拉高保費,難免會有私心再其中。
A957煉金保險筆記,就沒管那麼多,如果自己就是業務員,會選哪些條件對自己有利的。
看完有收穫
請多留言
給小二鼓勵
有料電子報
馬上訂閱
比你的朋友更懂!
by 煉金小二


